莲花供销冷链科技有限公司
+ + + + + + + + + + +
公司简介
江西省供销冷链科技有限公司隶属于江西省供销合作社联合社,是江西省重点国有企业,成立于 2022年7月,注册资本5亿元,负责江西省重大重点项目 -- 全省城乡冷链物流骨干网的投资、建设和运营。
莲花供销冷链科技有限公司是江西省供销冷链科技有限公司的全资子公司,按照“全链条无脱冷、绿色节能环保、5G物联智配”建设标准,建设冷链物流园、农产品交易市场。在莲花县投资建设占地120亩、冷库容量1.5万吨的冷链物流园项目,打造融产品交易、产品加工、冷冻冷藏、能源配套、仓储物流、食材团餐配送、家禽家畜定点屠宰、进出口肉类海鲜口岸、检验检疫、商业配套为一体的农产品一站式仓储(加工、交易)中心,壮大莲花县农业产业。
实现产品在仓储(加工、交易)中心从生产预冷、零度初加工及包装、封闭式低温装卸到多温区多技术仓储、消费末端冷鲜柜等全链条无脱冷流通,并在5G环境下融入冷藏网、冷运网、冷配网三网合一的全省农产品冷链大数据调度平台,在5G传输和大数据分析基础上,应用无线传感器、射频识别等物联网技术,构建融智能温控、库存库容优化、智慧调度运输配送于一体的智能化冷链运营作业体系。
根据工作需要,莲花供销冷链科技有限公司面向社会公开招聘以下人员,现将有关事项公告如下:
+ + + + +
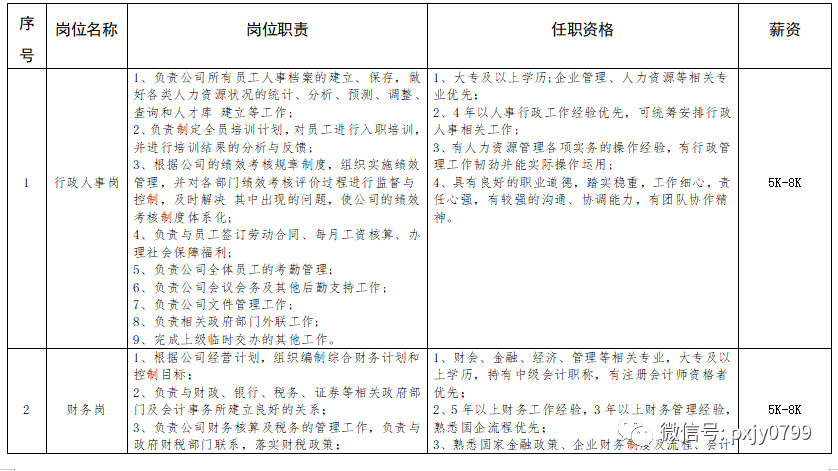
01
招聘岗位信息
✦+


(点击图片可查看大图)
02
工作时间
✦+
9:00-12:00 14:00-17:30 双休
03
工作地点
✦+
萍乡市莲花县江西供销(莲花)冷链物流园
04
联系方式
✦+
联系人:李女士
联系电话:18079940212
05
简历投递方式
✦+
邮箱:690969872@qq.com
(简历投递请备注莲花项目)